Retour
  • Sciences de la Vie et de la Terre (SVT Spécifique)
  • Accueil
  • !
  • Connexion
  • ar عربية
  • en English
  • Retour au Cours
  • Retour à la section
  • Signaler une erreur
  • 03 mai 2019

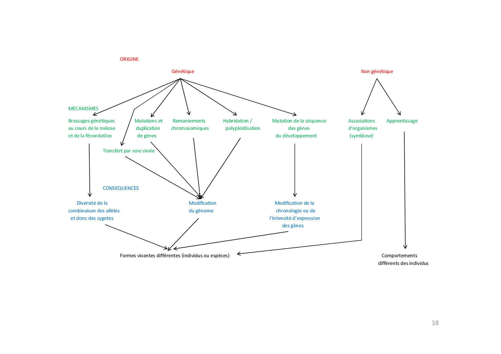
Les mécanismes de diversification des êtres vivants - Cours 2

  1. Sciences de la Vie et de la Terre (SVT): Terminale S (Spécifique)
  2. Thème 1 - La Terre dans l'Univers, la vie, l'évolution du vivant (Génétique et évolution)
  3. Les mécanismes de diversification des êtres vivants - Cours 2
Téléchargez le document
Retour
Maroc
  • Primaire
  • Collège
  • Lycée
France
  • Primaire
  • Collège
  • Lycée
Plus
  • Prépas CPGE
  • Divertissement
  • Vocabulaire
  • Connexion
  • S'inscrire
  • CGU
  • CGV
  • Contact

© 2026 AlloSchool. Tous droits réservés.

Rechercher