Retour
  • Sciences de la vie et de la Terre (SVT BIOF)
  • Accueil
  • !
  • Connexion
  • ar عربية
  • en English
  • Retour au Cours
  • Retour à la section
  • Signaler une erreur
  • 10 avril 2021

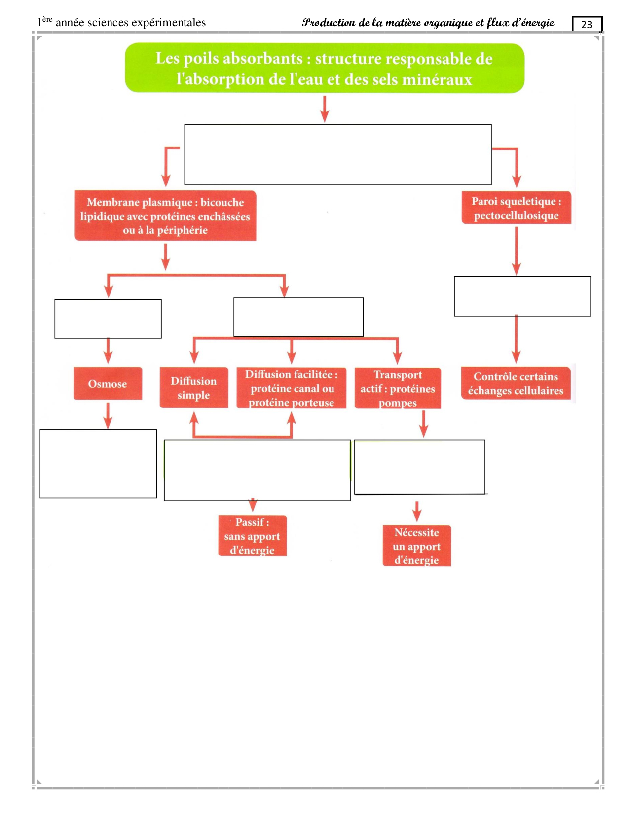
Mécanismes d’absorption de l’eau et des sels minéraux chez les plantes - Cours 1

  1. Sciences de la Vie et de la Terre (SVT) 1er BAC Sciences Expérimentales
  2. Production de la matière organique et flux d'énergie
  3. Mécanismes d’absorption de l’eau et des sels minéraux chez les plantes - Cours 1
Téléchargez le document
Retour
Maroc
  • Primaire
  • Collège
  • Lycée
France
  • Primaire
  • Collège
  • Lycée
Plus
  • Prépas CPGE
  • Divertissement
  • Vocabulaire
  • Connexion
  • S'inscrire
  • CGU
  • CGV
  • Contact

© 2026 AlloSchool. Tous droits réservés.

Rechercher