Retour
  • Mathématiques (Fr)
  • Accueil
  • !
  • Connexion
  • ar عربية
  • en English
  • Retour au Cours
  • Retour à la section
  • Signaler une erreur
  • 07 septembre 2020

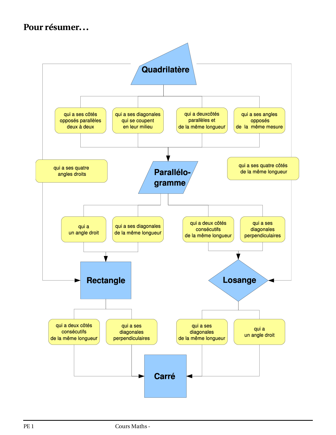
Le parallélogramme - Cours 1 (FR)

  1. Mathématiques 1ère Année Collège
  2. Le parallélogramme
  3. Le parallélogramme - Cours 1 (FR)
Téléchargez le document
Retour
Maroc
  • Primaire
  • Collège
  • Lycée
France
  • Primaire
  • Collège
  • Lycée
Plus
  • Prépas CPGE
  • Divertissement
  • Vocabulaire
  • Connexion
  • S'inscrire
  • CGU
  • CGV
  • Contact

© 2026 AlloSchool. Tous droits réservés.

Rechercher